典型720V高雪崩能力智能功率MOSFET--PN6365

- 无锡芯朋微深圳代理原厂反馈电源管理芯片--PN6780H
- PN6780H集成待机功耗原边控制器及750V高雪崩能力智能功率MOSFET,用于高性能、外围元器件精简的充电器、适配器和内置电源。PN6780H为原边反馈工作模式,可省略光耦和TL431。内置高压启动电路,可实现芯片空载损耗(230VAC)小于50mW。在恒压模式,采用多模式技术音频噪声,使得系统满足6级能效标准,可调输出线补偿功能能使系统获得较好的负载调整率;在恒流模式,输出电流和功率可通过CS脚的电阻进行调节。该芯片提供的智能保护功能,包含逐周期过流保护、过压保护、开环保护、过温保护、输出短路保护和CS开/短路保护等。

- 芯朋微授权代理6W超低待机功耗电源控制芯片--PN6775
- PN6775集成待机功耗原边控制器及高雪崩能力智能功率MOSFET,用于高性能、外围元器件精简的充电器、适配器和内置电源。PN6775为原边反馈工作模式,可省略光耦和TL431。内置高压启动电路,可实现芯片空载损耗(230VAC)小于50mW。在恒压模式,采用多模式技术音频噪声,使得系统满足6级能效标准,可调输出线补偿功能能使系统获得较好的负载调整率;在恒流模式,输出电流和功率可通过CS脚的电阻进行调节。该芯片提供了极为智能保护功能,包含逐周期过流保护、过压保护、开环保护、过温保护、输出短路保护和CS开/短路保护等。
典型720V高雪崩能力智能功率MOSFET--PN6365
一 概述
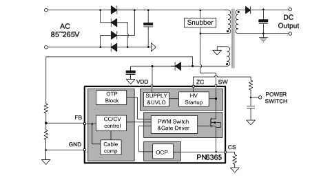
PN6365集成零待机模式的准谐振原边控制器及典型720V高雪崩能力智能功率MOSFET,适用于高性能、外围元器件精简的智能断路器电源。PN6365为原边反馈工作模式,可省略光耦和TL431,并且PN6365提供可控零待机模式,此时相线电流平均值可小于0.10mA。在恒压模式,输出电压通过FB脚的电阻比例进行调节;在恒流模式,输出电流通过CS脚的电阻值进行调节。该芯片还提供的智能保护功能,包含逐周期过流保护、过压保护、开环保护、过温保护、输出短路保护和CS开/短路保护等。
二 特性
*内置典型720V高雪崩能力智能功率MOSFET
*零待机模式,相线电流平均值可小于0.10mA
*采用准谐振与多模式技术提高效率并消除音频噪声
*全电压输入范围±5%的CC/CV精度
*原边反馈可省光耦和TL431
*无音频噪声
*智能保护功能
--过温保护(OTP)
--VDD欠压&过压保护(UVLO&OVP)
--逐周期过流保护(OCP)
--CS开/短路保护(CS O/SP)
--开环保护
三 应用
*智能断路器
四 封装

五 应用电路图

![]()
全国咨询热线:18929103949(微信同号) 唐小姐
销售部电话:0769-81150556
工程部电话:0769-85638990
QQ:1923681612
邮箱:dgzm699@163.com
总部地址:东莞市大岭山镇矮岭冚村沿河东街8号
佛山办事处:佛山市顺德区容桂镇细滘德宝北路合安街19号
中铭官网:www.zm699.com
| * 联系人: | 请填写您的真实姓名 |
| * 手机号码: | 请填写您的联系电话 |
| 电子邮件: | |
| * 采购意向描述: | |
| 请填写采购的产品数量和产品描述,方便我们进行统一备货。 | |
| 验证码: |
|

- 无锡芯朋微深圳代理原厂反馈电源管理芯片--PN6780H
- PN6780H集成待机功耗原边控制器及750V高雪崩能力智能功率MOSFET,用于高性能、外围元器件精简的充电器、适配器和内置电源。PN6780H为原边反馈工作模式,可省略光耦和TL431。内置高压启动电路,可实现芯片空载损耗(230VAC)小于50mW。在恒压模式,采用多模式技术音频噪声,使得系统满足6级能效标准,可调输出线补偿功能能使系统获得较好的负载调整率;在恒流模式,输出电流和功率可通过CS脚的电阻进行调节。该芯片提供的智能保护功能,包含逐周期过流保护、过压保护、开环保护、过温保护、输出短路保护和CS开/短路保护等。

- 芯朋微授权代理6W超低待机功耗电源控制芯片--PN6775
- PN6775集成待机功耗原边控制器及高雪崩能力智能功率MOSFET,用于高性能、外围元器件精简的充电器、适配器和内置电源。PN6775为原边反馈工作模式,可省略光耦和TL431。内置高压启动电路,可实现芯片空载损耗(230VAC)小于50mW。在恒压模式,采用多模式技术音频噪声,使得系统满足6级能效标准,可调输出线补偿功能能使系统获得较好的负载调整率;在恒流模式,输出电流和功率可通过CS脚的电阻进行调节。该芯片提供了极为智能保护功能,包含逐周期过流保护、过压保护、开环保护、过温保护、输出短路保护和CS开/短路保护等。
| 我要评论: | |
| 内 容: |
(内容最多500个汉字,1000个字符) |
| 验证码: | 看不清?! |
销售电话:0769-81150556
工程电话:0769-85638990
传真:0769-83351643
地址:东莞市矮岭冚村沿河东街8号





共有-条评论【我要评论】