国硅300V单通道高侧驱动芯片NSG21281可替代IR2128 用于电机控制
国硅300V单通道高侧驱动芯片NSG21281可替代IR2128用于电机控制
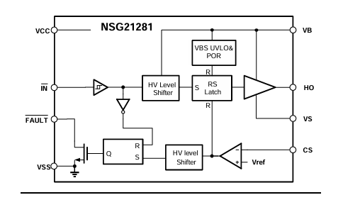
最高工作电压为+300V
兼容3.3V, 5V和15V输入逻辑
dVS/dt耐受能力可达±50V/ns
Vs负偏压能力达-5V
输入输出同相位
栅极驱动电压
集成欠压锁定电路
芯片传输延时特性
宽温度范围-40°C~125°C
Fault引脚故障输出
符合RoSH标准
SOIC8 (S)
机器人技术
电动汽车快速充电


![]()
全国咨询热线:18929103949(微信同号) 唐小姐
销售部电话:0769-81150556
工程部电话:0769-85638990
QQ:1923681612
邮箱:dgzm699@163.com
总部地址:东莞市大岭山镇矮岭冚村沿河东街8号
佛山办事处:佛山市顺德区容桂镇细滘德宝北路合安街19号
中铭官网:www.zm699.com
| * 联系人: | 请填写您的真实姓名 |
| * 手机号码: | 请填写您的联系电话 |
| 电子邮件: | |
| * 采购意向描述: | |
| 请填写采购的产品数量和产品描述,方便我们进行统一备货。 | |
| 验证码: |
|
| 我要评论: | |
| 内 容: |
(内容最多500个汉字,1000个字符) |
| 验证码: | 看不清?! |
销售电话:0769-81150556
工程电话:0769-85638990
传真:0769-83351643
地址:东莞市矮岭冚村沿河东街8号





共有-条评论【我要评论】