登录|注册收藏本站在线留言联系中铭网站地图中文英文

您好,欢迎访问中铭电子官方网站!

中铭电子中铭电子

免费咨询热线:

18929103949

热门关键词:华南华东IGBT深圳工业智能IGBT公司华南华东IGBT深圳工业智能IGBT代理华南华东IGBT工业深圳智能IGBT售后华南华东IGBT深圳工业智能IGBT售后华南华东IGBT工业深圳智能IGBT公司IGBT深圳工业智能IGBT价格IGBT工业深圳智能IGBT价格华南华东IGBT工业深圳智能IGBT代理

国硅集成NSG2136 700V带使能和故障报告的三相半桥驱动芯片

产品分类: 栅极驱动IC
    NSG2136是N型高压、高速功率MOSFET/IGBT高低侧三相栅极驱动芯片,包含三路独立的半桥驱动电路。内部集成了欠压保护和过流保护功能,出现异常时立即关断六通道输出。提供外部使能控制可同时关断六通道输出。通过连接到RCIN输入的RC网络在外部编程延时后,过电流故障情况自动清除。
    订购热线:18929103949

       国硅集成NSG2136 700V带使能和故障报告的三相半桥驱动芯片

       

      一、产品概述

      NSG2136是N型高压、高速功率MOSFET/IGBT高低侧三相栅极驱动芯片,包含三路独立的半桥驱动电路。内部集成了欠压保护和过流保护功能,出现异常时立即关断六通道输出。提供外部使能控制可同时关断六通道输出。通过连接到RCIN输入的RC网络在外部编程延时后,过电流故障情况自动清除。NSG2136集成有自举二极管,对高侧进行充电,简化了芯片外
      围电路。逻辑输入电平兼容低至3.3V的CMOS或LSTTL逻辑输出电平,其浮地通道最高工作电压可达700V。可用于驱动N沟道高压功率MOSFET/IGBT等器件。

       

      二、产品特性

      自举工作的浮动通道
      最高工作电压为700V
      兼容3.3V输入逻辑
      dV/dt 耐受能力可达±50 V/nsec
      Vs负压耐受能力达-9V
      栅极驱动电压:10V到20V
      集成先进的输入滤波功能
      所有传输通道输入边沿触发
      所有通道都受欠压锁定电路保护
      防直通死区逻辑
      过流关断全部六个通道
      外部编程故障清除时间
      独立的三路半桥驱动电路
      所有通道延时匹配
      集成自举二极管
      符合RoSH标准
      SOP28

       

      三、应用范围

      电机控制
      空调/洗衣机
      通用逆变器
      微型逆变器驱动

       

      四、器件信息

       

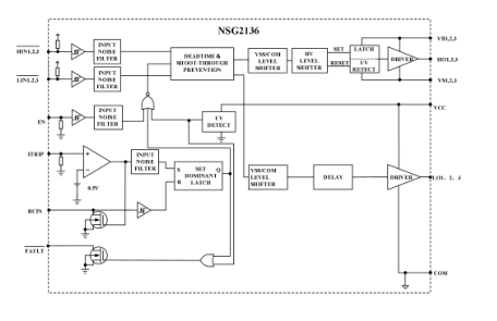
      五、简化示意图

        全国咨询热线:18929103949 唐小姐

        销售部电话:0769-81150556   

        工程部电话:0769-85638990

        QQ:1923681612   

        邮箱:dgzm699@163.com      

       

        总部地址:东莞市大岭山镇矮岭冚村沿河东街8号

        佛山办事处:佛山市顺德区容桂镇细滘德宝北路合安街19号

       

        中铭官网:www.zm699.com      

      * 表示必填采购:国硅集成NSG2136 700V带使能和故障报告的三相半桥驱动芯片
      * 联系人: 请填写您的真实姓名
      公司名称: 请填写您的公司名称
      联系电话:
      * 手机号码: 请填写您的联系电话
      电子邮件:
      联系地址:
      * 采购意向描述:
      请填写采购的产品数量和产品描述,方便我们进行统一备货。
      验证码: 验证码
      我要评论:  
      内 容:
      (内容最多500个汉字,1000个字符)
      验证码: 看不清?!
       
      联系中铭
      全国咨询热线:18929103949

      销售电话:0769-81150556
      工程电话:0769-85638990

      传真:0769-83351643

      邮箱:dgzm699@163.com

      地址:东莞市矮岭冚村沿河东街8号