登录|注册收藏本站在线留言联系中铭网站地图中文英文

您好,欢迎访问中铭电子官方网站!

中铭电子中铭电子

免费咨询热线:

18929103949

热门关键词:华南华东IGBT深圳工业智能IGBT公司华南华东IGBT深圳工业智能IGBT代理华南华东IGBT工业深圳智能IGBT售后华南华东IGBT深圳工业智能IGBT售后华南华东IGBT工业深圳智能IGBT公司IGBT深圳工业智能IGBT价格IGBT工业深圳智能IGBT价格华南华东IGBT工业深圳智能IGBT代理

芯朋微代理商acdc非隔离电源芯片PN8052H

产品分类: 非隔离开关电源芯片
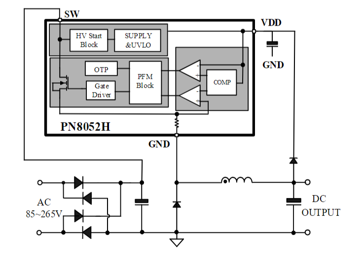
    PN8052H集成PFM控制器及800V高雪崩能力智能功率MOSFET,用于外围元器件极精简的小功率非隔离开关电源。PN8052H内置高压启动模块,实现系统快速启动、超低待机功能。该 芯片提供了完整的智能化保护功能,包括过载保护,欠压保护,过温保护。另外PN8052H的降频调制技术有助丁改善EMI特性。
    订购热线:18929103949

       芯朋微代理商acdc非隔离电源芯片PN8052H

       

      一、概述

      PN8052H非隔离电源芯片集成PFM控制器及800V高雪崩能力智能功率MOSFET,用于外围元器件极精简的小功率非隔离开关电源。PN8052H内置高压启动模块,实现系统快速启动、超低待机功能。该芯片提供了完整的智能化保护功能,包括过载保护,欠压保护,过温保护。另外PN8052H的降频调制技术有助丁改善EMI特性。

       

      二、特性

      内置800V高雪崩能力智能功率MOSFET
      内置高压启动电路
      优化适用于15V输出非隔离应用
      半封闭式稳态输出功率3.0W@230VAC
      改善EMI的降频调制技术
      优异的负载调整率和工作效率
      全面的保护功能
       过载保护(OLP)
       过温保护(OTP)
       欠压保护(UVLO)

      三、应用

      非隔离辅助电源

       

      四、封装/订购信息

      五、典型应用

      acdc非隔离电源芯片方案应用资料及参考手册请咨询芯朋微代理商东莞市中铭电子,专业的FAE提供技术支持服务

        全国咨询热线:18929103949 唐小姐

        销售部电话:0769-81150556   

        工程部电话:0769-85638990

        QQ:1923681612   

        邮箱:dgzm699@163.com      

       

        总部地址:东莞市大岭山镇矮岭冚村沿河东街8号

        佛山办事处:佛山市顺德区容桂镇细滘德宝北路合安街19号

       

        中铭官网:www.zm699.com      

      * 表示必填采购:芯朋微代理商acdc非隔离电源芯片PN8052H
      * 联系人: 请填写您的真实姓名
      公司名称: 请填写您的公司名称
      联系电话:
      * 手机号码: 请填写您的联系电话
      电子邮件:
      联系地址:
      * 采购意向描述:
      请填写采购的产品数量和产品描述,方便我们进行统一备货。
      验证码: 验证码
      我要评论:  
      内 容:
      (内容最多500个汉字,1000个字符)
      验证码: 看不清?!
       
      联系中铭
      全国咨询热线:18929103949

      销售电话:0769-81150556
      工程电话:0769-85638990

      传真:0769-83351643

      邮箱:dgzm699@163.com

      地址:东莞市矮岭冚村沿河东街8号