芯朋微代理商低待机功耗离线式PWM电源管理芯片PN8736
芯朋微代理商低待机功耗离线式PWM电源管理芯片PN8736
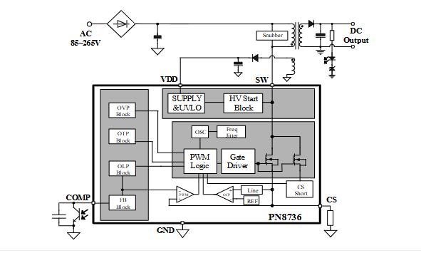
一、概述
PN8736具备完备的保护功能与自动恢复特性,包括逐周期电流限制(可调节占空比)、过载保护(OLP)、过温保护(OTP)、过压保护(OVP)及软启动功能。它支持打嗝模式(Hi-mode)、谷底模式(Eco-mode)和突发模式(Burst mode),可显著降低待机功耗,满足能效标准要求,并通过频率调制实现更优的电磁干扰(EMI)性能。
该芯片内置高压启动电路,采用前沿的平台工艺,非常适合充电器、适配器及开放式开关电源等应用场景。
二、特性
打嗝模式(60kHz脉宽调制)
谷底模式(脉冲频率调制)
突发模式(28kHz突发模式)
频率调制,降低电磁干扰(EMI)
230VAC输入下,空载功耗<50mW
内置软启动功能
内置高压启动电路
内置斜率补偿与输入补偿
完备的保护功能:
过温保护(OTP)
过载保护(OLP)
可调过流保护(OCP)
过压保护(OVP)
三、应用
开关式交直流适配器
白色家电、电脑、音频设备专用辅助电源
四、封装订购信息

五、典型应用电路

![]()
全国咨询热线:18929103949(微信同号) 唐小姐
销售部电话:0769-81150556
工程部电话:0769-85638990
QQ:1923681612
邮箱:dgzm699@163.com
总部地址:东莞市大岭山镇矮岭冚村沿河东街8号
佛山办事处:佛山市顺德区容桂镇细滘德宝北路合安街19号
中铭官网:www.zm699.com
| * 联系人: | 请填写您的真实姓名 |
| * 手机号码: | 请填写您的联系电话 |
| 电子邮件: | |
| * 采购意向描述: | |
| 请填写采购的产品数量和产品描述,方便我们进行统一备货。 | |
| 验证码: |
|
| 我要评论: | |
| 内 容: |
(内容最多500个汉字,1000个字符) |
| 验证码: | 看不清?! |
销售电话:0769-81150556
工程电话:0769-85638990
传真:0769-83351643
地址:东莞市矮岭冚村沿河东街8号





共有-条评论【我要评论】