芯朋微工业级电压控制LLC谐振控制芯片PN8295W适用PC/工业电源
芯朋微工业级电压控制LLC谐振控制芯片PN8295W适用PC/工业电源
二、特性
高精度振荡器
支持高至500kHz的工作频率
提供与PFC控制器的接口
提供轻载间歇工作模式
可编程非线性软启动功能
集成高侧驱动自举供电模块
可提供峰值0.5/1.0A的驱动拉/灌电流能力
完善的保护功能:
两级过流保护;
VCc欠压保护;
线电压欠压及过压保护;
为外置保护电路提供控制接口;
可编程保护恢复时间
三、应用
PC电源
适配器
TV/显示器电源
高效率工业电源
四、应用领域

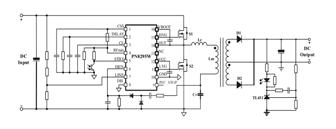
五、典型应用电路

![]()
全国咨询热线:18929103949(微信同号) 唐小姐
销售部电话:0769-81150556
工程部电话:0769-85638990
QQ:1923681612
邮箱:dgzm699@163.com
总部地址:东莞市大岭山镇矮岭冚村沿河东街8号
佛山办事处:佛山市顺德区容桂镇细滘德宝北路合安街19号
中铭官网:www.zm699.com
| * 联系人: | 请填写您的真实姓名 |
| * 手机号码: | 请填写您的联系电话 |
| 电子邮件: | |
| * 采购意向描述: | |
| 请填写采购的产品数量和产品描述,方便我们进行统一备货。 | |
| 验证码: |
|
| 我要评论: | |
| 内 容: |
(内容最多500个汉字,1000个字符) |
| 验证码: | 看不清?! |
销售电话:0769-81150556
工程电话:0769-85638990
传真:0769-83351643
地址:东莞市矮岭冚村沿河东街8号





共有-条评论【我要评论】